# PPanel Server
[![License](https://img.shields.io/github/license/perfect-panel/server)](LICENSE) [![Go Version](https://img.shields.io/badge/Go-1.21%2B-blue)](https://go.dev/) [![Go Report Card](https://goreportcard.com/badge/github.com/perfect-panel/server)](https://goreportcard.com/report/github.com/perfect-panel/server) [![Docker](https://img.shields.io/badge/Docker-Available-blue)](Dockerfile) [![CI/CD](https://img.shields.io/github/actions/workflow/status/perfect-panel/server/release.yml)](.github/workflows/release.yml) **PPanel is a pure, professional, and perfect open-source proxy panel tool, designed for learning and practical use.** [English](README.md) | [δΈ­ζ–‡](readme_zh.md) | [Report Bug](https://github.com/perfect-panel/server/issues/new) | [Request Feature](https://github.com/perfect-panel/server/issues/new)
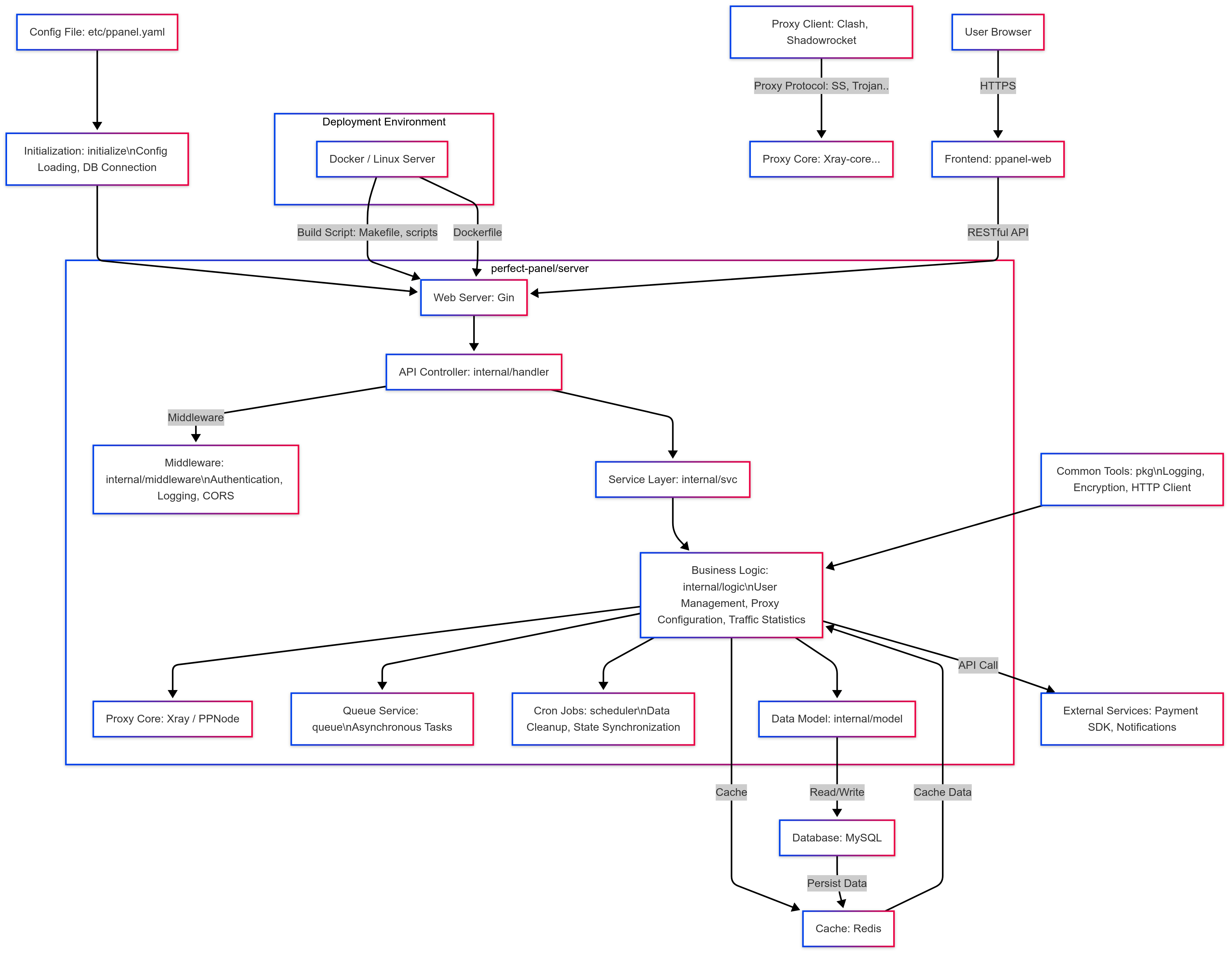
## πŸ“‹ Overview PPanel Server is the backend component of the PPanel project, providing robust APIs and core functionality for managing proxy services. Built with Go, it emphasizes performance, security, and scalability. ### Key Features - **Multi-Protocol Support**: Supports Shadowsocks, V2Ray, Trojan, and more. - **Privacy First**: No user logs are collected, ensuring privacy and security. - **Minimalist Design**: Simple yet powerful, with complete business logic. - **User Management**: Full authentication and authorization system. - **Subscription System**: Manage user subscriptions and service provisioning. - **Payment Integration**: Supports multiple payment gateways. - **Order Management**: Track and process user orders. - **Ticket System**: Built-in customer support and issue tracking. - **Node Management**: Monitor and control server nodes. - **API Framework**: Comprehensive RESTful APIs for frontend integration. ## πŸš€ Quick Start ### Prerequisites - **Go**: 1.21 or higher - **Docker**: Optional, for containerized deployment - **Git**: For cloning the repository ### Installation from Source 1. **Clone the repository**: ```bash git clone https://github.com/perfect-panel/ppanel-server.git cd ppanel-server ``` 2. **Install dependencies**: ```bash go mod download ``` 3. **Generate code**: ```bash chmod +x script/generate.sh ./script/generate.sh ``` 4. **Build the project**: ```bash make linux-amd64 ``` 5. **Run the server**: ```bash ./ppanel-server-linux-amd64 run --config etc/ppanel.yaml ``` ### 🐳 Docker Deployment 1. **Build the Docker image**: ```bash docker buildx build --platform linux/amd64 -t ppanel-server:latest . ``` 2. **Run the container**: ```bash docker run --rm -p 8080:8080 -v $(pwd)/etc:/app/etc ppanel-server:latest ``` 3. **Use Docker Compose** (create `docker-compose.yml`): ```yaml version: '3.8' services: ppanel-server: image: ppanel-server:latest ports: - "8080:8080" volumes: - ./etc:/app/etc environment: - TZ=Asia/Shanghai ``` Run: ```bash docker-compose up -d ``` 4. **Pull from Docker Hub** (after CI/CD publishes): ```bash docker pull yourusername/ppanel-server:latest docker run --rm -p 8080:8080 yourusername/ppanel-server:latest ``` ## πŸ“– API Documentation Explore the full API documentation: - **Swagger**: [https://ppanel.dev/en-US/swagger/ppanel](https://ppanel.dev/swagger/ppanel) The documentation covers all endpoints, request/response formats, and authentication details. ## πŸ”— Related Projects | Project | Description | Link | |------------------|----------------------------|-------------------------------------------------------| | PPanel Web | Frontend for PPanel | [GitHub](https://github.com/perfect-panel/ppanel-web) | | PPanel User Web | User interface for PPanel | [Preview](https://user.ppanel.dev) | | PPanel Admin Web | Admin interface for PPanel | [Preview](https://admin.ppanel.dev) | ## 🌐 Official Website Visit [ppanel.dev](https://ppanel.dev/) for more details. ## πŸ› Architecture ![Architecture Diagram](./doc/image/architecture-en.png) ## πŸ“ Directory Structure ``` . β”œβ”€β”€ apis/ # API definition files β”œβ”€β”€ cmd/ # Application entry point β”œβ”€β”€ doc/ # Documentation β”œβ”€β”€ etc/ # Configuration files (e.g., ppanel.yaml) β”œβ”€β”€ generate/ # Code generation tools β”œβ”€β”€ initialize/ # System initialization β”œβ”€β”€ internal/ # Internal modules β”‚ β”œβ”€β”€ config/ # Configuration parsing β”‚ β”œβ”€β”€ handler/ # HTTP handlers β”‚ β”œβ”€β”€ middleware/ # HTTP middleware β”‚ β”œβ”€β”€ logic/ # Business logic β”‚ β”œβ”€β”€ model/ # Data models β”‚ β”œβ”€β”€ svc/ # Service layer β”‚ └── types/ # Type definitions β”œβ”€β”€ pkg/ # Utility code β”œβ”€β”€ queue/ # Queue services β”œβ”€β”€ scheduler/ # Scheduled tasks β”œβ”€β”€ script/ # Build scripts β”œβ”€β”€ go.mod # Go module definition β”œβ”€β”€ Makefile # Build automation └── Dockerfile # Docker configuration ``` ## πŸ’» Development ### Format API Files ```bash goctl api format --dir apis/user.api ``` ### Add a New API 1. Create a new API file in `apis/`. 2. Import it in `apis/ppanel.api`. 3. Regenerate code: ```bash ./script/generate.sh ``` ### Build for Multiple Platforms Use the `Makefile` to build for various platforms (e.g., Linux, Windows, macOS): ```bash make all # Builds linux-amd64, darwin-amd64, windows-amd64 make linux-arm64 # Build for specific platform ``` Supported platforms include: - Linux: `386`, `amd64`, `arm64`, `armv5-v7`, `mips`, `riscv64`, `loong64`, etc. - Windows: `386`, `amd64`, `arm64`, `armv7` - macOS: `amd64`, `arm64` - FreeBSD: `amd64`, `arm64` ## 🀝 Contributing Contributions are welcome! Please follow the [Contribution Guidelines](CONTRIBUTING.md) for bug fixes, features, or documentation improvements. ## ✨ Special Thanks A huge thank you to the following outstanding open-source projects that have provided invaluable support for this project's development! πŸš€
Project Description Project Description
Gin
Gin
Gin Stars
High-performance Go Web framework
Gorm
Gorm
Gorm Stars
Powerful Go ORM framework
Asynq
Asynq
Asynq Stars
Asynchronous task queue for Go
Go-Swagger
Go-Swagger
Go-Swagger Stars
Comprehensive Go Swagger toolkit
Go-Zero
Go-Zero
Go-Zero Stars
Go microservices framework (this project's API generator is built on Go-Zero)
--- πŸŽ‰ **Salute to Open Source**: Thank you to the open-source community for making development simpler and more efficient! Please give these projects a ⭐ to support the open-source movement! ## πŸ“„ License This project is licensed under the [GPL-3.0 License](LICENSE).