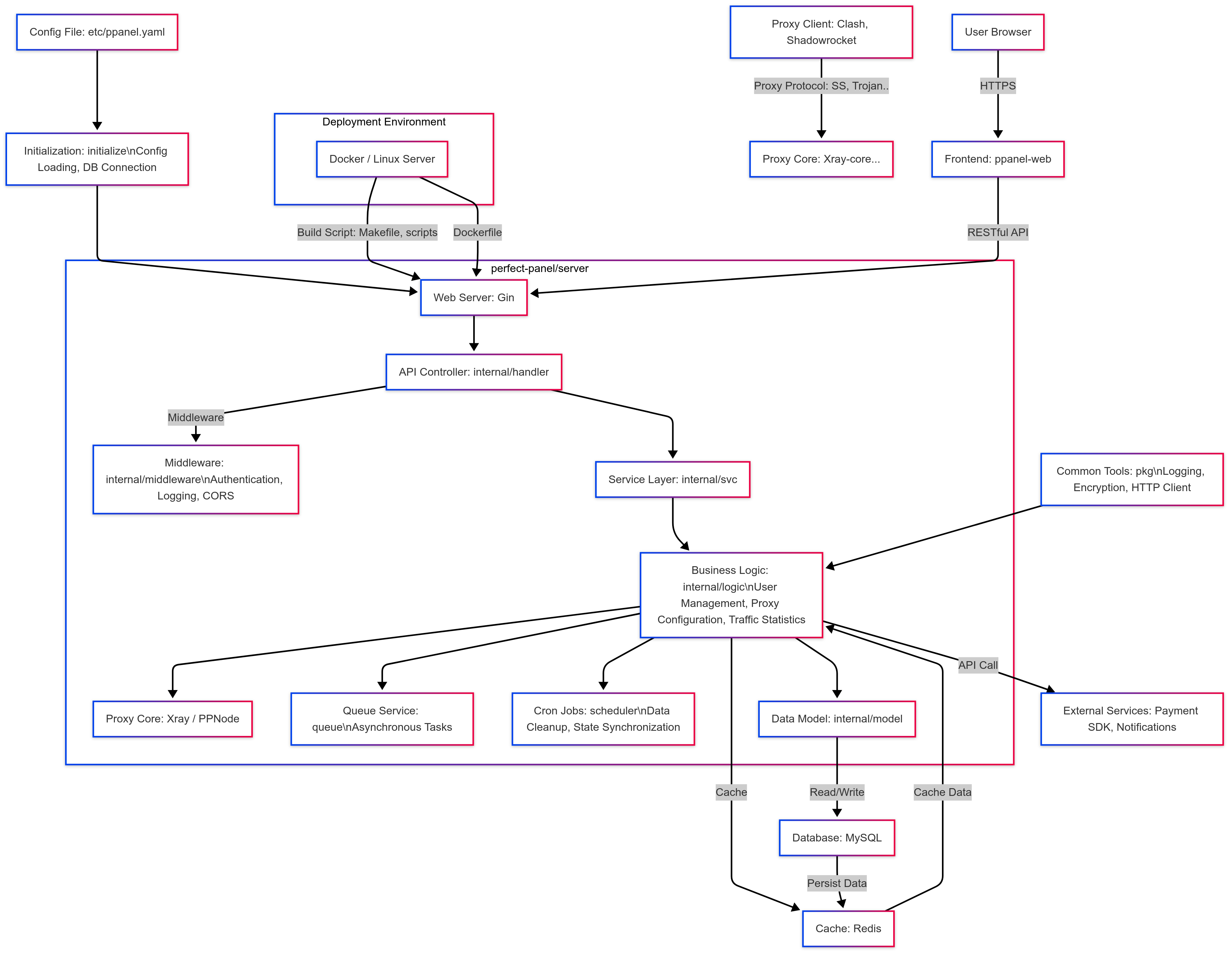
server/doc/image/architecture-en.png