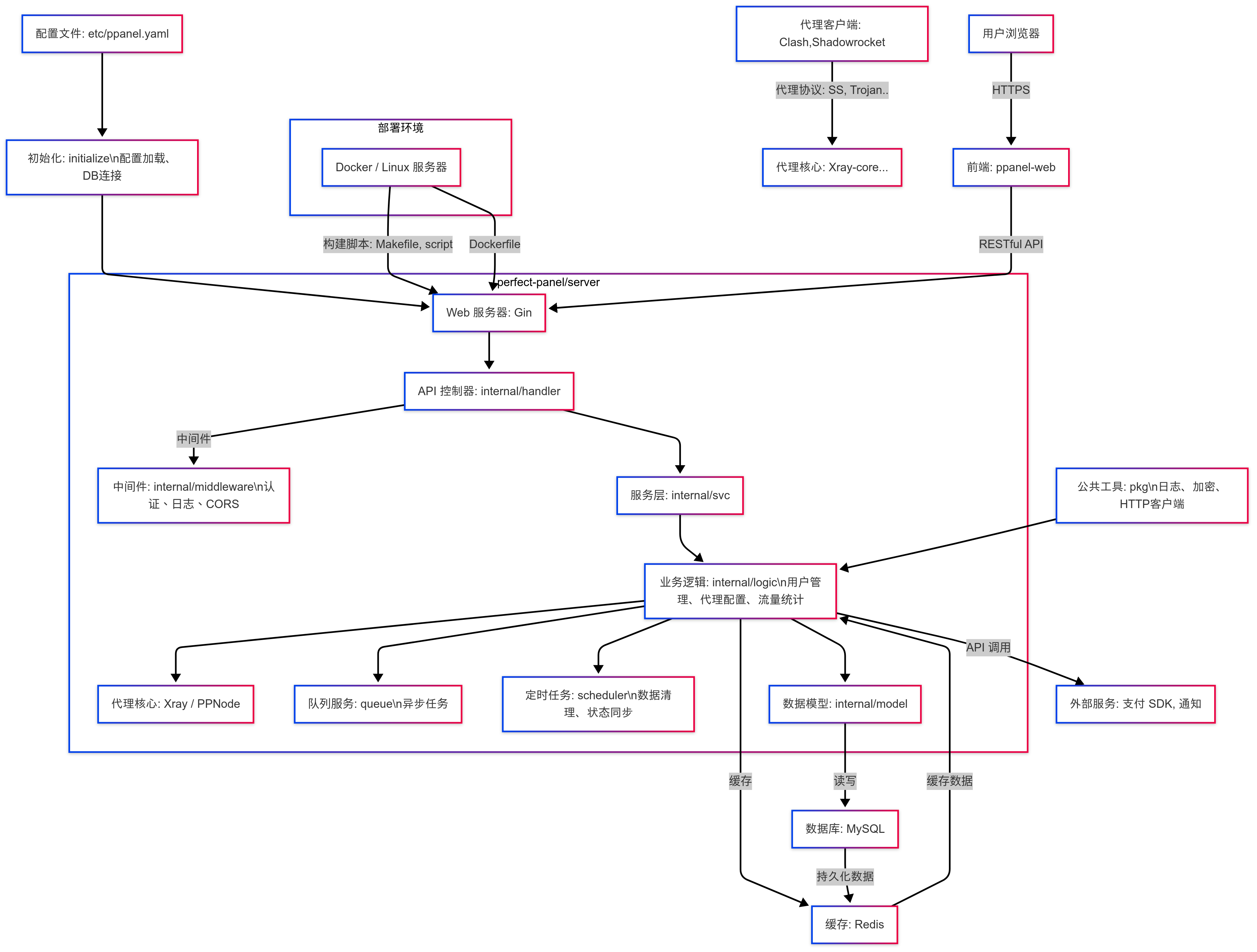
server/doc/image/architecture-zh.png