This website requires JavaScript.
Explore
Help
Register
Sign In
Client
/
server
Watch
5
Star
0
Fork
0
You've already forked server
Code
Issues
Packages
Projects
Releases
Wiki
Activity
server
/
doc
/
image
/
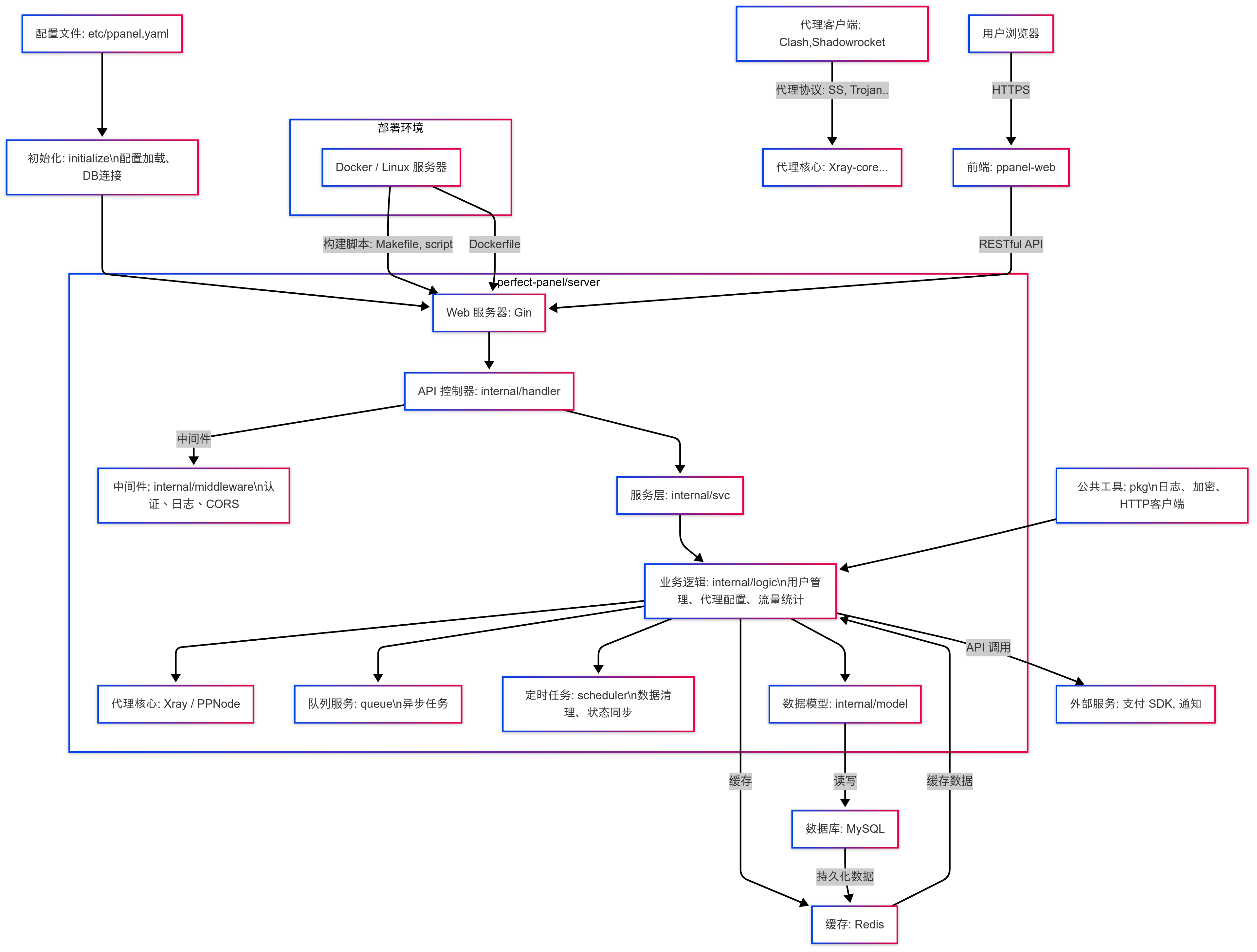
architecture-zh.png
Chang lue Tsen
fdf51a60e9
fix(docs): update architecture diagram links in English and Chinese README files
2025-04-29 14:47:39 +09:00
548 KiB
3840x2908px
Raw
History