hi-server/doc/image/architecture-zh.png
shanshanzhong 00255a7118
Some checks failed
Build docker and publish / build (20.15.1) (push) Has been cancelled
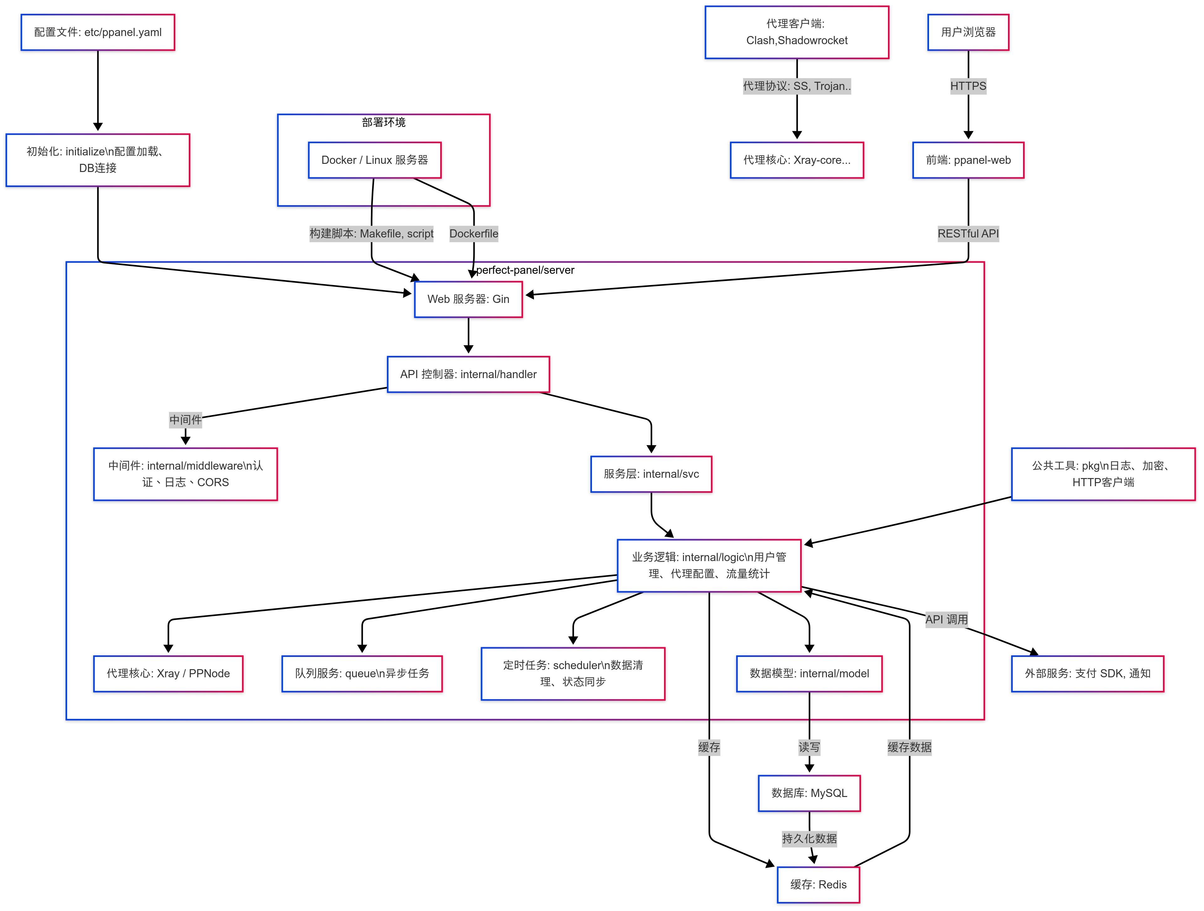
feat: 新增多密码验证支持及架构文档
refactor: 重构用户模型和密码验证逻辑
feat(epay): 添加支付类型支持
docs: 添加安装和配置指南文档
fix: 修复优惠券过期检查逻辑
perf: 优化设备解绑缓存清理流程
test: 添加密码验证测试用例
chore: 更新依赖版本
2025-10-27 18:54:07 -07:00

548 KiB
3840x2908px