Logo
Explore Help
Register Sign In
S-VPN/ario_server
3
0
Fork 0
You've already forked ario_server
Code Issues Pull Requests Actions Packages Projects Releases Wiki Activity
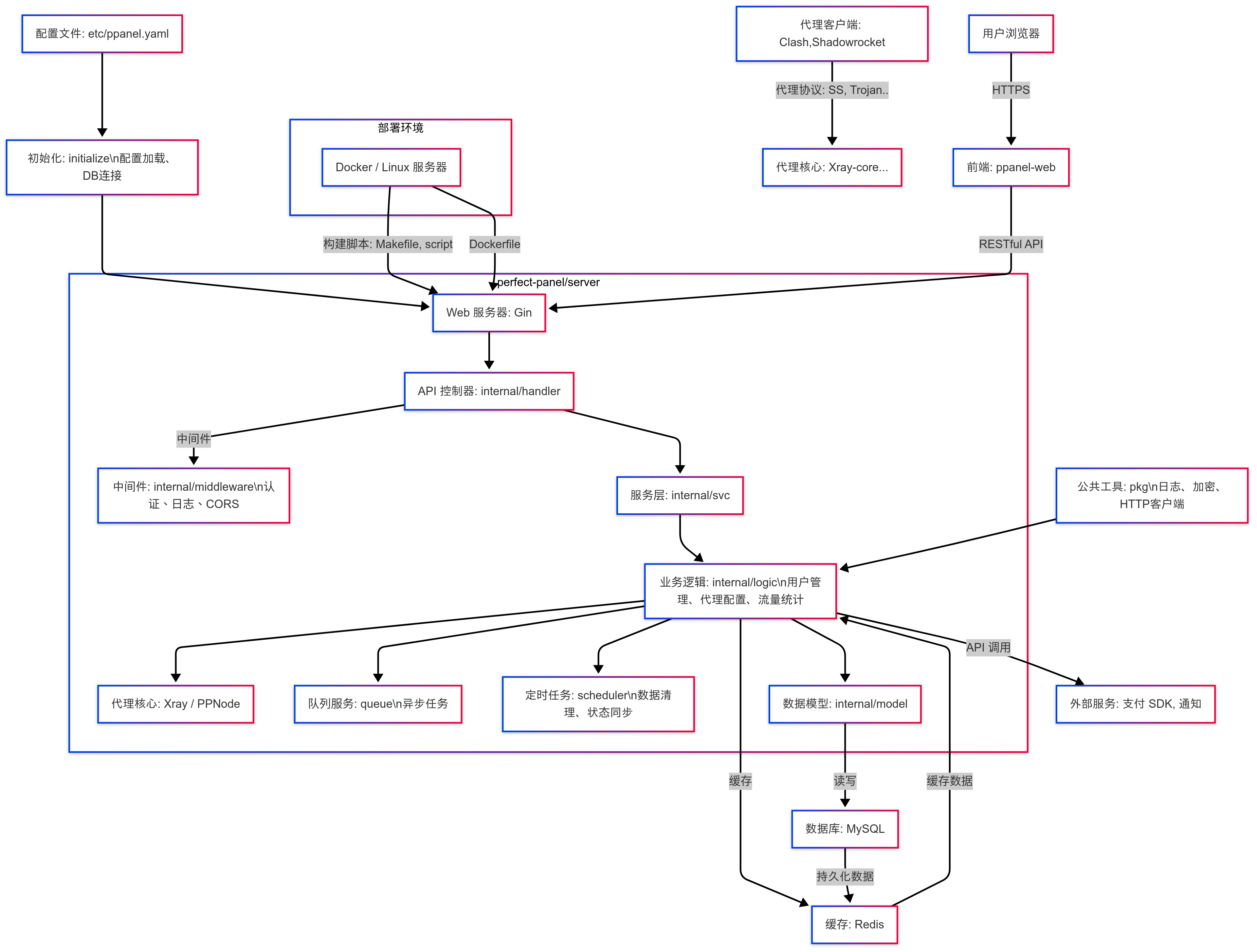
ario_server/doc/image/architecture-zh.png
Chang lue Tsen fdf51a60e9 fix(docs): update architecture diagram links in English and Chinese README files
2025-04-29 14:47:39 +09:00

548 KiB
3840x2908px
Raw Permalink History

Powered by Gitea Version: 1.23.7 Page: 47ms Template: 3ms
English
Bahasa Indonesia Deutsch English Español Français Gaeilge Italiano Latviešu Magyar nyelv Nederlands Polski Português de Portugal Português do Brasil Suomi Svenska Türkçe Čeština Ελληνικά Български Русский Українська فارسی മലയാളം 日本語 简体中文 繁體中文(台灣) 繁體中文(香港) 한국어
Licenses API