This website requires JavaScript.
Explore
Help
Register
Sign In
S-VPN
/
ario_server
Watch
3
Star
0
Fork
0
You've already forked ario_server
Code
Issues
Pull Requests
Actions
Packages
Projects
Releases
Wiki
Activity
ario_server
/
doc
/
image
/
architecture-en.png
Chang lue Tsen
fdf51a60e9
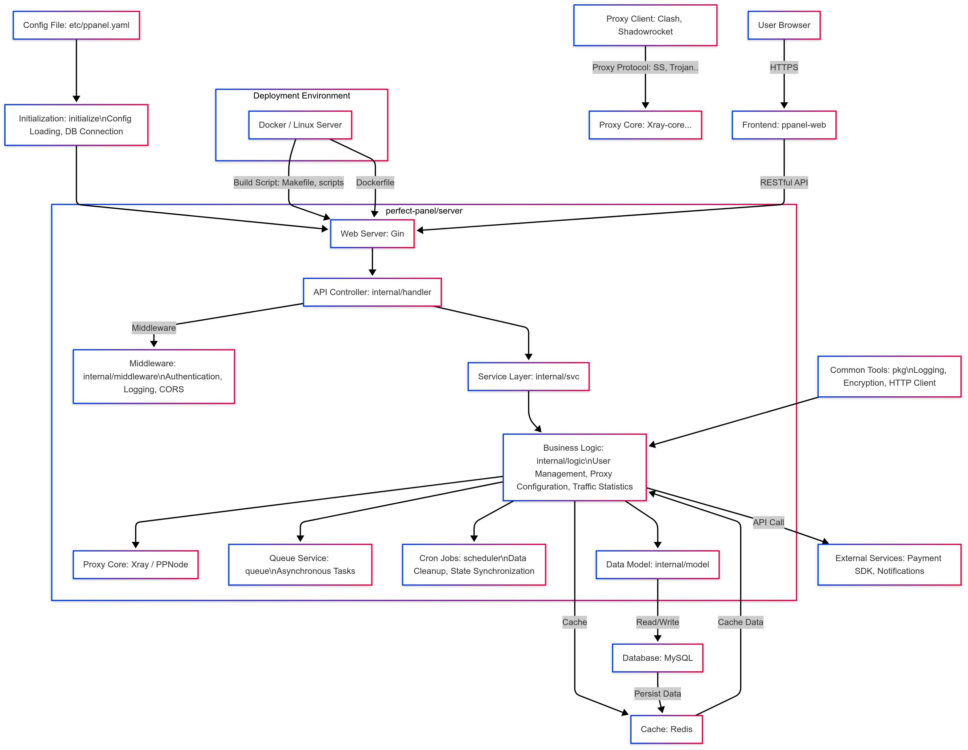
fix(docs): update architecture diagram links in English and Chinese README files
2025-04-29 14:47:39 +09:00
553 KiB
3840x2977px
Raw
History