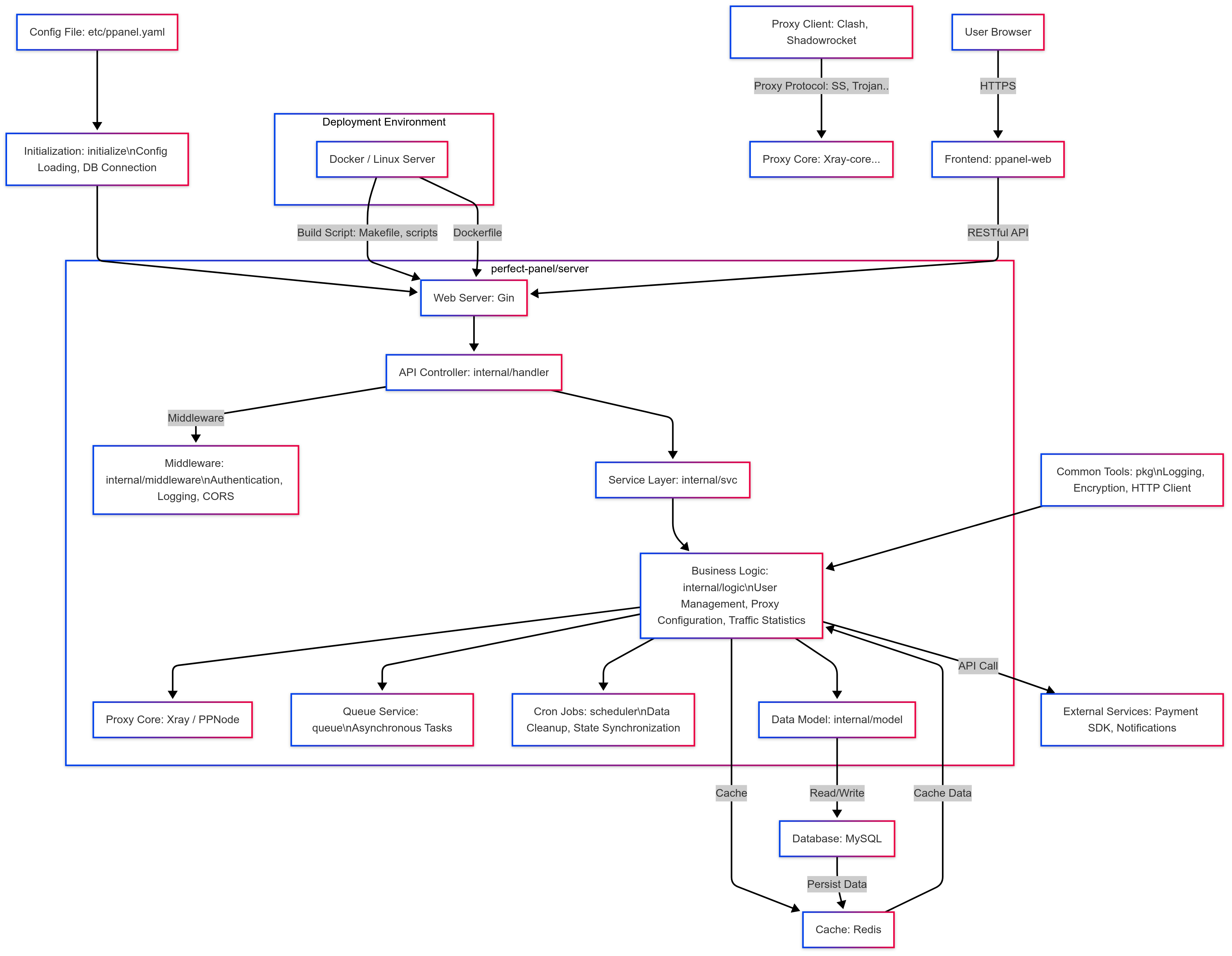
ario_server/doc/image/architecture-en.png
shanshanzhong c582087c0f
Some checks failed
Build docker and publish / build (20.15.1) (push) Failing after 6m27s
refactor: 更新项目引用路径从perfect-panel/ppanel-server到perfect-panel/server
feat: 添加版本和构建时间变量
fix: 修正短信队列类型注释错误
style: 清理未使用的代码和测试文件
docs: 更新安装文档中的下载链接
chore: 迁移数据库脚本添加日志和订阅配置
2025-10-13 01:33:03 -07:00

553 KiB
3840x2977px