# PPanel Server
[](LICENSE)
[](https://go.dev/)
[](https://goreportcard.com/report/github.com/perfect-panel/server)
[](Dockerfile)
[](.github/workflows/release.yml)
**PPanel is a pure, professional, and perfect open-source proxy panel tool, designed for learning and practical use.**
[English](README.md) | [δΈζ](readme_zh.md) | [Report Bug](https://github.com/perfect-panel/server/issues/new) | [Request Feature](https://github.com/perfect-panel/server/issues/new)
## π Overview
PPanel Server is the backend component of the PPanel project, providing robust APIs and core functionality for managing
proxy services. Built with Go, it emphasizes performance, security, and scalability.
### Key Features
- **Multi-Protocol Support**: Supports Shadowsocks, V2Ray, Trojan, and more.
- **Privacy First**: No user logs are collected, ensuring privacy and security.
- **Minimalist Design**: Simple yet powerful, with complete business logic.
- **User Management**: Full authentication and authorization system.
- **Subscription System**: Manage user subscriptions and service provisioning.
- **Payment Integration**: Supports multiple payment gateways.
- **Order Management**: Track and process user orders.
- **Ticket System**: Built-in customer support and issue tracking.
- **Node Management**: Monitor and control server nodes.
- **API Framework**: Comprehensive RESTful APIs for frontend integration.
## π Quick Start
### Prerequisites
- **Go**: 1.21 or higher
- **Docker**: Optional, for containerized deployment
- **Git**: For cloning the repository
### Installation from Source
1. **Clone the repository**:
```bash
git clone https://github.com/perfect-panel/ppanel-server.git
cd ppanel-server
```
2. **Install dependencies**:
```bash
go mod download
```
3. **Generate code**:
```bash
chmod +x script/generate.sh
./script/generate.sh
```
4. **Build the project**:
```bash
make linux-amd64
```
5. **Run the server**:
```bash
./ppanel-server-linux-amd64 run --config etc/ppanel.yaml
```
### π³ Docker Deployment
1. **Build the Docker image**:
```bash
docker buildx build --platform linux/amd64 -t ppanel-server:latest .
```
2. **Run the container**:
```bash
docker run --rm -p 8080:8080 -v $(pwd)/etc:/app/etc ppanel-server:latest
```
3. **Use Docker Compose** (create `docker-compose.yml`):
```yaml
version: '3.8'
services:
ppanel-server:
image: ppanel-server:latest
ports:
- "8080:8080"
volumes:
- ./etc:/app/etc
environment:
- TZ=Asia/Shanghai
```
Run:
```bash
docker-compose up -d
```
4. **Pull from Docker Hub** (after CI/CD publishes):
```bashw
docker pull yourusername/ppanel-server:latest
docker run --rm -p 8080:8080 yourusername/ppanel-server:latest
```
## π API Documentation
Explore the full API documentation:
- **Swagger**: [https://ppanel.dev/en-US/swagger/ppanel](https://ppanel.dev/swagger/ppanel)
The documentation covers all endpoints, request/response formats, and authentication details.
## π Related Projects
| Project | Description | Link |
|------------------|----------------------------|-------------------------------------------------------|
| PPanel Web | Frontend for PPanel | [GitHub](https://github.com/perfect-panel/ppanel-web) |
| PPanel User Web | User interface for PPanel | [Preview](https://user.ppanel.dev) |
| PPanel Admin Web | Admin interface for PPanel | [Preview](https://admin.ppanel.dev) |
## π Official Website
Visit [ppanel.dev](https://ppanel.dev/) for more details.
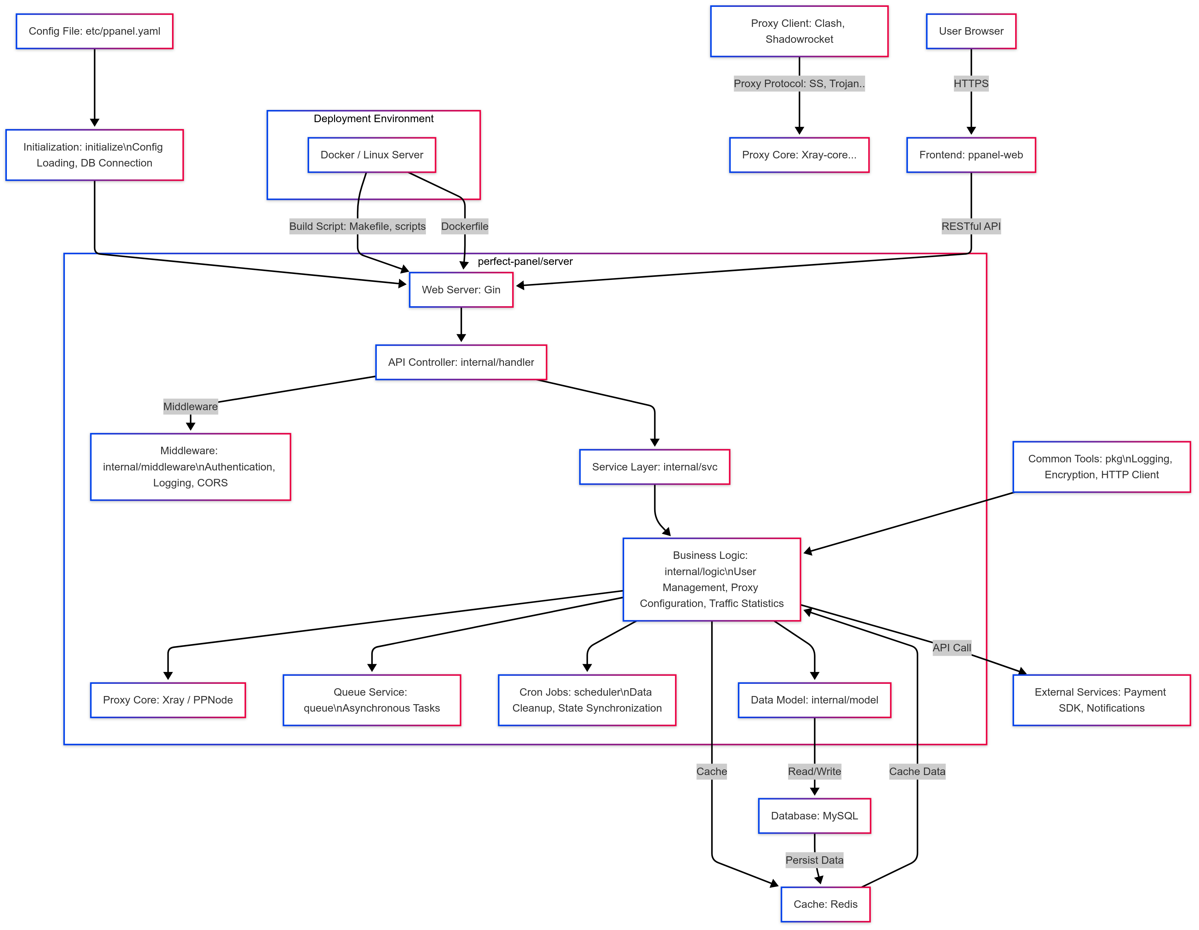
## π Architecture

## π Directory Structure
```
.
βββ apis/ # API definition files
βββ cmd/ # Application entry point
βββ doc/ # Documentation
βββ etc/ # Configuration files (e.g., ppanel.yaml)
βββ generate/ # Code generation tools
βββ initialize/ # System initialization
βββ internal/ # Internal modules
β βββ config/ # Configuration parsing
β βββ handler/ # HTTP handlers
β βββ middleware/ # HTTP middleware
β βββ logic/ # Business logic
β βββ model/ # Data models
β βββ svc/ # Service layer
β βββ types/ # Type definitions
βββ pkg/ # Utility code
βββ queue/ # Queue services
βββ scheduler/ # Scheduled tasks
βββ script/ # Build scripts
βββ go.mod # Go module definition
βββ Makefile # Build automation
βββ Dockerfile # Docker configuration
```
## π» Development
### Format API Files
```bash
goctl api format --dir apis/user.api
```
### Add a New API
1. Create a new API file in `apis/`.
2. Import it in `apis/ppanel.api`.
3. Regenerate code:
```bash
./script/generate.sh
```
### Build for Multiple Platforms
Use the `Makefile` to build for various platforms (e.g., Linux, Windows, macOS):
```bash
make all # Builds linux-amd64, darwin-amd64, windows-amd64
make linux-arm64 # Build for specific platform
```
Supported platforms include:
- Linux: `386`, `amd64`, `arm64`, `armv5-v7`, `mips`, `riscv64`, `loong64`, etc.
- Windows: `386`, `amd64`, `arm64`, `armv7`
- macOS: `amd64`, `arm64`
- FreeBSD: `amd64`, `arm64`
## π€ Contributing
Contributions are welcome! Please follow the [Contribution Guidelines](CONTRIBUTING.md) for bug fixes, features, or
documentation improvements.
## β¨ Special Thanks
A huge thank you to the following outstanding open-source projects that have provided invaluable support for this
project's development! π
| Project |
Description |
Project |
Description |

Gin
|
High-performance Go Web framework
|

Gorm
|
Powerful Go ORM framework
|

Asynq
|
Asynchronous task queue for Go
|

Go-Swagger
|
Comprehensive Go Swagger toolkit
|

Go-Zero
|
Go microservices framework (this project's API generator is built on Go-Zero)
|
---
π **Salute to Open Source**: Thank you to the open-source community for making development simpler and more efficient!
Please give these projects a β to support the open-source movement!
## π License
This project is licensed under the [GPL-3.0 License](LICENSE).