* fix(database): correct name entry for SingBox in initialization script * fix(purchase): update gift amount deduction logic and handle zero-amount order status * feat: add type and default fields to rule group requests and update related logic * feat(rule): implement logic to set a default rule group during creation and update * fix(rule): add type and default fields to rule group model and update related logic * feat(proxy): enhance proxy group handling and sorting logic * refactor(proxy): replace hardcoded group names with constants for better maintainability * fix(proxy): update group selection logic to skip empty and default names * feat(proxy): enhance proxy and group handling with new configuration options * feat(surge): add Surge adapter support and enhance subscription URL handling * feat(traffic): implement traffic reset logic for subscription cycles * feat(auth): improve email and mobile config unmarshalling with default values * fix(auth) upbind email not update * fix(order) discount set default 1 * fix(order) discount set default 1 * fix: refactor surfboard proxy handling and enhance configuration template * fix(renewal) discount set default 1 * feat(loon): add Loon configuration template and enhance proxy handling * feat(subscription): update user subscription status based on expiration time * fix(renewal): update subscription retrieval method to use token instead of order ID * feat(order): enhance order processing logic with improved error handling and user subscription management * fix(order): improve code quality and fix critical bugs in order processing logic - Fix inconsistent logging calls across all order logic files - Fix critical gift amount deduction logic bug in renewal process - Fix variable shadowing errors in database transactions - Add comprehensive Go-standard documentation comments - Improve log prefix consistency for better debugging - Remove redundant discount validation code * fix(docker): add build argument for version in Docker image build process * feat(version): add endpoint to retrieve application version information * fix(auth): improve user authentication method logic and update user cache * feat(user): add ordering functionality to user list retrieval * fix(RevenueStatistics) fill list * fix(UserStatistics) fill list * fix(user): implement user cache clearing after auth method operations * fix(auth): enhance OAuth login logic with improved request handling and user registration flow * fix(user): implement sorting for authentication methods based on priority * fix(user): correct ordering clause for user retrieval based on filter * refactor(user): streamline cache management and enhance cache clearing logic * feat(logs) set logs volume in develop * fix(handler): implement browser interception to deny access for specific user agents * fix(resetTraffic) reset daily server * refactor(trojan): remove unused parameter and clean up logging in slice * fix(middleware): add domain length check and improve user-agent handling * fix(middleware): reorder domain processing and enhance user-agent handling * fix(resetTraffic): update subscription reset logic to use expire_time for monthly and yearly checks * fix(scheduler): update reset traffic task schedule to run daily at 00:30 * fix(traffic): enhance traffic reset logic for subscriptions and adjust status checks * fix(activateOrder): update traffic reset logic to include reset day check * feat(marketing): add batch email task management API and logic * feat(application): implement CRUD operations for subscribe applications * feat(types): add user agent limit and list to subscription configuration * feat(application): update subscription application requests to include structured download links * feat(application): add scheme field and download link handling to subscribe application * feat(application): add endpoint to retrieve client information * feat(application): move DownloadLink and SubscribeApplication types to types.api * feat(application): add DownloadLink and SubscribeClient types, update client response structure * feat(application): remove ProxyTemplate field from application API * feat(application): implement adapter for client configuration and add preview template functionality * feat(application): move DownloadLink type to types.api and remove from common.api * feat(application): update PreviewSubscribeTemplate to return structured response * feat(application): remove ProxyTemplate field from application API * feat(application): enhance cache key generation for user list and server data * feat(subscribe): add ClearCache method to manage subscription cache invalidation * feat(payment): add Description field to PaymentMethodDetail response * feat(subscribe): update next reset time calculation to use ExpireTime * feat(purchase): include handling fee in total amount calculation * feat(subscribe): add V2SubscribeHandler and logic for enhanced subscription management * feat(subscribe): add output format configuration to subscription adapter * feat(application): default data --------- Co-authored-by: Chang lue Tsen <tension@ppanel.dev> Co-authored-by: NoWay <Bob455668@hotmail.com>
PPanel Server
PPanel is a pure, professional, and perfect open-source proxy panel tool, designed for learning and practical use.
English | 中文 | Report Bug | Request Feature
📋 Overview
PPanel Server is the backend component of the PPanel project, providing robust APIs and core functionality for managing proxy services. Built with Go, it emphasizes performance, security, and scalability.
Key Features
- Multi-Protocol Support: Supports Shadowsocks, V2Ray, Trojan, and more.
- Privacy First: No user logs are collected, ensuring privacy and security.
- Minimalist Design: Simple yet powerful, with complete business logic.
- User Management: Full authentication and authorization system.
- Subscription System: Manage user subscriptions and service provisioning.
- Payment Integration: Supports multiple payment gateways.
- Order Management: Track and process user orders.
- Ticket System: Built-in customer support and issue tracking.
- Node Management: Monitor and control server nodes.
- API Framework: Comprehensive RESTful APIs for frontend integration.
🚀 Quick Start
Prerequisites
- Go: 1.21 or higher
- Docker: Optional, for containerized deployment
- Git: For cloning the repository
Installation from Source
-
Clone the repository:
git clone https://github.com/perfect-panel/ppanel-server.git cd ppanel-server -
Install dependencies:
go mod download -
Generate code:
chmod +x script/generate.sh ./script/generate.sh -
Build the project:
make linux-amd64 -
Run the server:
./ppanel-server-linux-amd64 run --config etc/ppanel.yaml
🐳 Docker Deployment
-
Build the Docker image:
docker buildx build --platform linux/amd64 -t ppanel-server:latest . -
Run the container:
docker run --rm -p 8080:8080 -v $(pwd)/etc:/app/etc ppanel-server:latest -
Use Docker Compose (create
docker-compose.yml):version: '3.8' services: ppanel-server: image: ppanel-server:latest ports: - "8080:8080" volumes: - ./etc:/app/etc environment: - TZ=Asia/ShanghaiRun:
docker-compose up -d -
Pull from Docker Hub (after CI/CD publishes):
docker pull yourusername/ppanel-server:latest docker run --rm -p 8080:8080 yourusername/ppanel-server:latest
📖 API Documentation
Explore the full API documentation:
The documentation covers all endpoints, request/response formats, and authentication details.
🔗 Related Projects
| Project | Description | Link |
|---|---|---|
| PPanel Web | Frontend for PPanel | GitHub |
| PPanel User Web | User interface for PPanel | Preview |
| PPanel Admin Web | Admin interface for PPanel | Preview |
🌐 Official Website
Visit ppanel.dev for more details.
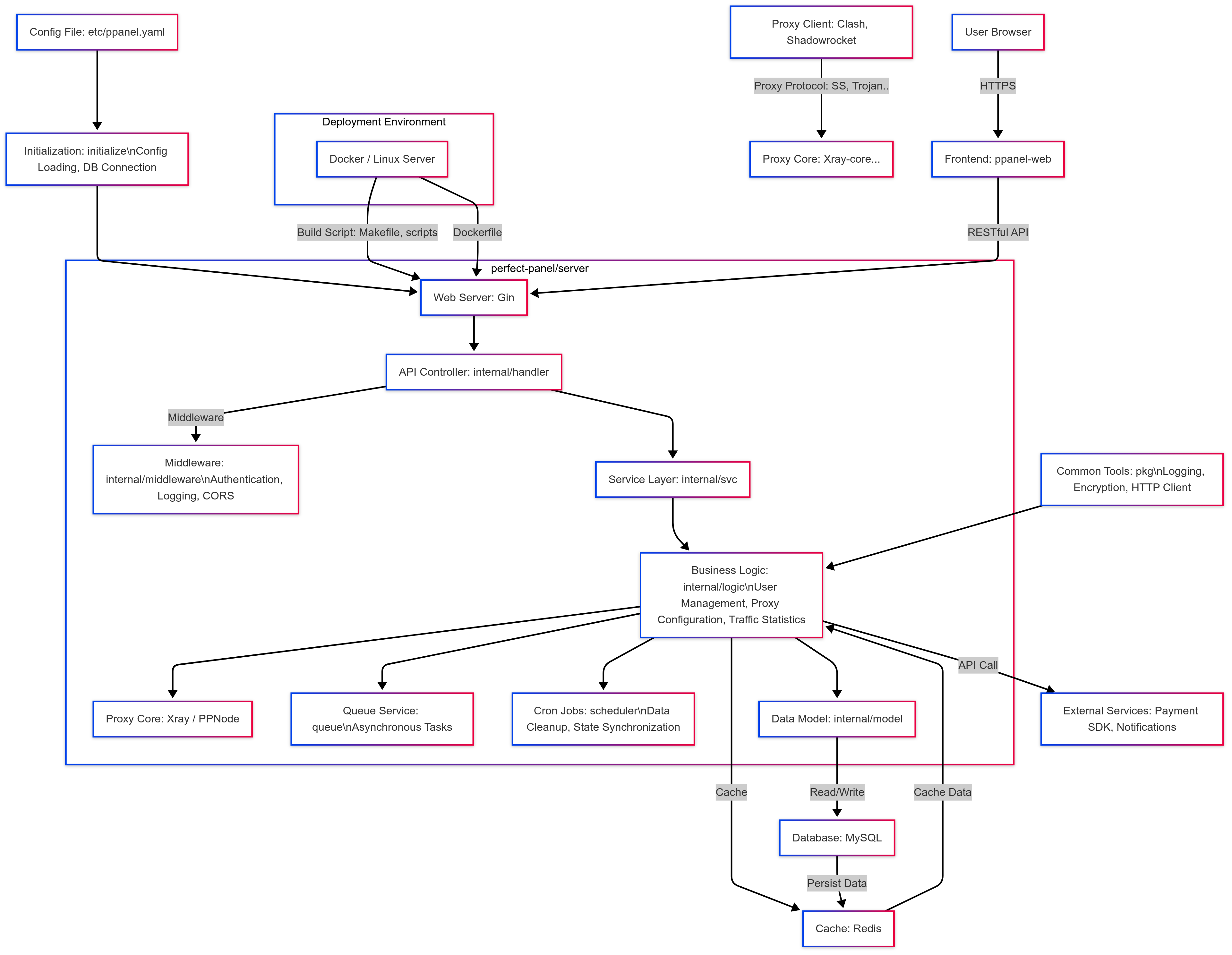
🏛 Architecture
📁 Directory Structure
.
├── apis/ # API definition files
├── cmd/ # Application entry point
├── doc/ # Documentation
├── etc/ # Configuration files (e.g., ppanel.yaml)
├── generate/ # Code generation tools
├── initialize/ # System initialization
├── internal/ # Internal modules
│ ├── config/ # Configuration parsing
│ ├── handler/ # HTTP handlers
│ ├── middleware/ # HTTP middleware
│ ├── logic/ # Business logic
│ ├── model/ # Data models
│ ├── svc/ # Service layer
│ └── types/ # Type definitions
├── pkg/ # Utility code
├── queue/ # Queue services
├── scheduler/ # Scheduled tasks
├── script/ # Build scripts
├── go.mod # Go module definition
├── Makefile # Build automation
└── Dockerfile # Docker configuration
💻 Development
Format API Files
goctl api format --dir apis/user.api
Add a New API
- Create a new API file in
apis/. - Import it in
apis/ppanel.api. - Regenerate code:
./script/generate.sh
Build for Multiple Platforms
Use the Makefile to build for various platforms (e.g., Linux, Windows, macOS):
make all # Builds linux-amd64, darwin-amd64, windows-amd64
make linux-arm64 # Build for specific platform
Supported platforms include:
- Linux:
386,amd64,arm64,armv5-v7,mips,riscv64,loong64, etc. - Windows:
386,amd64,arm64,armv7 - macOS:
amd64,arm64 - FreeBSD:
amd64,arm64
🤝 Contributing
Contributions are welcome! Please follow the Contribution Guidelines for bug fixes, features, or documentation improvements.
✨ Special Thanks
A huge thank you to the following outstanding open-source projects that have provided invaluable support for this project's development! 🚀
| Project | Description | Project | Description |
|---|---|---|---|
|
Gin |
High-performance Go Web framework |
Gorm |
Powerful Go ORM framework |
![]() Asynq |
Asynchronous task queue for Go |
Go-Swagger |
Comprehensive Go Swagger toolkit |
|
Go-Zero |
Go microservices framework (this project's API generator is built on Go-Zero) |
||
🎉 Salute to Open Source: Thank you to the open-source community for making development simpler and more efficient! Please give these projects a ⭐ to support the open-source movement!
📄 License
This project is licensed under the GPL-3.0 License.

