- 将原有删除设备逻辑改为迁移设备到新匿名用户 - 添加注册日志记录功能 - 优化事务处理流程,确保数据一致性 - 添加试用订阅激活功能 - 完善错误处理和日志记录
PPanel Server
PPanel is a pure, professional, and perfect open-source proxy panel tool, designed for learning and practical use.
English | 中文 | Report Bug | Request Feature
Article 1.
All human beings are born free and equal in dignity and rights.
They are endowed with reason and conscience and should act towards one another in a spirit of brotherhood.Article 12.
No one shall be subjected to arbitrary interference with his privacy, family, home or correspondence, nor to attacks upon his honour and reputation.
Everyone has the right to the protection of the law against such interference or attacks.Article 19.
Everyone has the right to freedom of opinion and expression; this right includes freedom to hold opinions without interference and to seek, receive and impart information and ideas through any media and regardless of frontiers.Source: United Nations – Universal Declaration of Human Rights (UN.org)
📋 Overview
PPanel Server is the backend component of the PPanel project, providing robust APIs and core functionality for managing proxy services. Built with Go, it emphasizes performance, security, and scalability.
Key Features
- Multi-Protocol Support: Supports Shadowsocks, V2Ray, Trojan, and more.
- Privacy First: No user logs are collected, ensuring privacy and security.
- Minimalist Design: Simple yet powerful, with complete business logic.
- User Management: Full authentication and authorization system.
- Subscription System: Manage user subscriptions and service provisioning.
- Payment Integration: Supports multiple payment gateways.
- Order Management: Track and process user orders.
- Ticket System: Built-in customer support and issue tracking.
- Node Management: Monitor and control server nodes.
- API Framework: Comprehensive RESTful APIs for frontend integration.
🚀 Quick Start
Prerequisites
- Go: 1.21 or higher
- Docker: Optional, for containerized deployment
- Git: For cloning the repository
Installation from Source
-
Clone the repository:
git clone https://github.com/perfect-panel/ppanel-server.git cd ppanel-server -
Install dependencies:
go mod download -
Generate code:
chmod +x script/generate.sh ./script/generate.sh -
Build the project:
make linux-amd64 -
Run the server:
./ppanel-server-linux-amd64 run --config etc/ppanel.yaml
🐳 Docker Deployment
-
Build the Docker image:
docker buildx build --platform linux/amd64 -t ppanel-server:latest . -
Run the container:
docker run --rm -p 8080:8080 -v $(pwd)/etc:/app/etc ppanel-server:latest -
Use Docker Compose (create
docker-compose.yml):version: '3.8' services: ppanel-server: image: ppanel-server:latest ports: - "8080:8080" volumes: - ./etc:/app/etc environment: - TZ=Asia/ShanghaiRun:
docker-compose up -d -
Pull from Docker Hub (after CI/CD publishes):
docker pull ppanel/ppanel-server:latest docker run --rm -p 8080:8080 ppanel/ppanel-server:latest
📖 API Documentation
Explore the full API documentation:
The documentation covers all endpoints, request/response formats, and authentication details.
🔗 Related Projects
| Project | Description | Link |
|---|---|---|
| PPanel Web | Frontend for PPanel | GitHub |
| PPanel User Web | User interface for PPanel | Preview |
| PPanel Admin Web | Admin interface for PPanel | Preview |
🌐 Official Website
Visit ppanel.dev for more details.
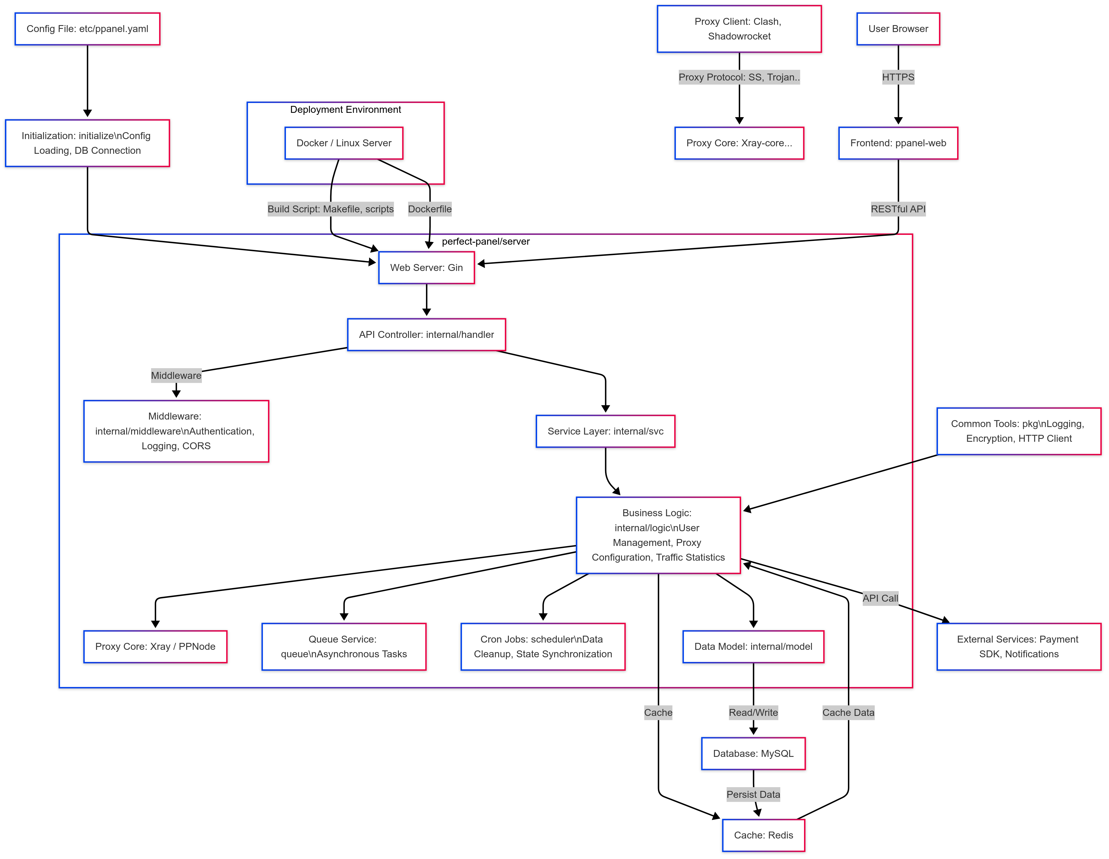
🏛 Architecture
📁 Directory Structure
.
├── apis/ # API definition files
├── cmd/ # Application entry point
├── doc/ # Documentation
├── etc/ # Configuration files (e.g., ppanel.yaml)
├── generate/ # Code generation tools
├── initialize/ # System initialization
├── internal/ # Internal modules
│ ├── config/ # Configuration parsing
│ ├── handler/ # HTTP handlers
│ ├── middleware/ # HTTP middleware
│ ├── logic/ # Business logic
│ ├── model/ # Data models
│ ├── svc/ # Service layer
│ └── types/ # Type definitions
├── pkg/ # Utility code
├── queue/ # Queue services
├── scheduler/ # Scheduled tasks
├── script/ # Build scripts
├── go.mod # Go module definition
├── Makefile # Build automation
└── Dockerfile # Docker configuration
💻 Development
Format API Files
goctl api format --dir apis/user.api
Add a New API
- Create a new API file in
apis/. - Import it in
apis/ppanel.api. - Regenerate code:
./script/generate.sh
Build for Multiple Platforms
Use the Makefile to build for various platforms (e.g., Linux, Windows, macOS):
make all # Builds linux-amd64, darwin-amd64, windows-amd64
make linux-arm64 # Build for specific platform
Supported platforms include:
- Linux:
386,amd64,arm64,armv5-v7,mips,riscv64,loong64, etc. - Windows:
386,amd64,arm64,armv7 - macOS:
amd64,arm64 - FreeBSD:
amd64,arm64
🤝 Contributing
Contributions are welcome! Please follow the Contribution Guidelines for bug fixes, features, or documentation improvements.
✨ Special Thanks
A huge thank you to the following outstanding open-source projects that have provided invaluable support for this project's development! 🚀
| Project | Description | Project | Description |
|---|---|---|---|
|
Gin |
High-performance Go Web framework |
Gorm |
Powerful Go ORM framework |
![]() Asynq |
Asynchronous task queue for Go |
Go-Swagger |
Comprehensive Go Swagger toolkit |
|
Go-Zero |
Go microservices framework (this project's API generator is built on Go-Zero) |
||
🎉 Salute to Open Source: Thank you to the open-source community for making development simpler and more efficient! Please give these projects a ⭐ to support the open-source movement!
📄 License
This project is licensed under the GPL-3.0 License.

