10 KiB
10 KiB
PPanel 服务端
第一条
人人生而自由,在尊严与权利上一律平等。
他们赋有理性与良知,应当以兄弟般的精神彼此相待。第十二条
任何人的隐私、家庭、住宅和通信不得任意干涉,其名誉与荣誉不得加以攻击。
人人有权受到法律的保护,以免遭受这种干涉或攻击。第十九条
人人有思想与表达的自由;此项自由包括持有主张而不受干预,以及通过任何媒介、无论国界,自由寻求、接受和传播信息与思想。来源: United Nations – Universal Declaration of Human Rights (UN.org)
📋 概述
PPanel 服务端是 PPanel 项目的后端组件,为代理服务提供强大的 API 和核心功能。它基于 Go 语言开发,注重性能、安全性和可扩展性。
核心特性
- 多协议支持:支持 Shadowsocks、V2Ray、Trojan 等多种加密协议。
- 隐私保护:不收集用户日志,确保隐私和安全。
- 极简设计:简单易用,保留完整的业务逻辑。
- 用户管理:完善的认证和授权系统。
- 订阅管理:处理用户订阅和服务开通。
- 支付集成:支持多种支付网关。
- 订单管理:跟踪和处理用户订单。
- 工单系统:内置客户支持和问题跟踪。
- 节点管理:监控和控制服务器节点。
- API 框架:提供全面的 RESTful API,供前端集成。
🚀 快速开始
前提条件
- Go:1.21 或更高版本
- Docker:可选,用于容器化部署
- Git:用于克隆仓库
通过源代码运行
-
克隆仓库:
git clone https://github.com/perfect-panel/ppanel-server.git cd ppanel-server -
安装依赖:
go mod download -
生成代码:
chmod +x script/generate.sh ./script/generate.sh -
构建项目:
make linux-amd64 -
启动服务器:
./ppanel-server-linux-amd64 run --config etc/ppanel.yaml
🐳 Docker 部署
-
构建 Docker 镜像:
docker buildx build --platform linux/amd64 -t ppanel-server:latest . -
运行容器:
docker run --rm -p 8080:8080 -v $(pwd)/etc:/app/etc ppanel-server:latest -
使用 Docker Compose(创建
docker-compose.yml):version: '3.8' services: ppanel-server: image: ppanel-server:latest ports: - "8080:8080" volumes: - ./etc:/app/etc environment: - TZ=Asia/Shanghai运行:
docker-compose up -d -
从 Docker Hub 拉取(CI/CD 发布后):
docker pull ppanel/ppanel-server:latest docker run --rm -p 8080:8080 ppanel/ppanel-server:latest
📖 API 文档
查看完整的 API 文档:
- Swagger 文档:https://ppanel.dev/zh-CN/swagger/ppanel
文档涵盖所有 API 端点、请求/响应格式及认证要求。
🔗 相关项目
| 项目 | 描述 | 链接 |
|---|---|---|
| PPanel Web | PPanel 前端应用 | GitHub |
| PPanel User Web | PPanel 用户界面 | 预览 |
| PPanel Admin Web | PPanel 管理员界面 | 预览 |
🌐 官方网站
访问 ppanel.dev 获取更多信息。
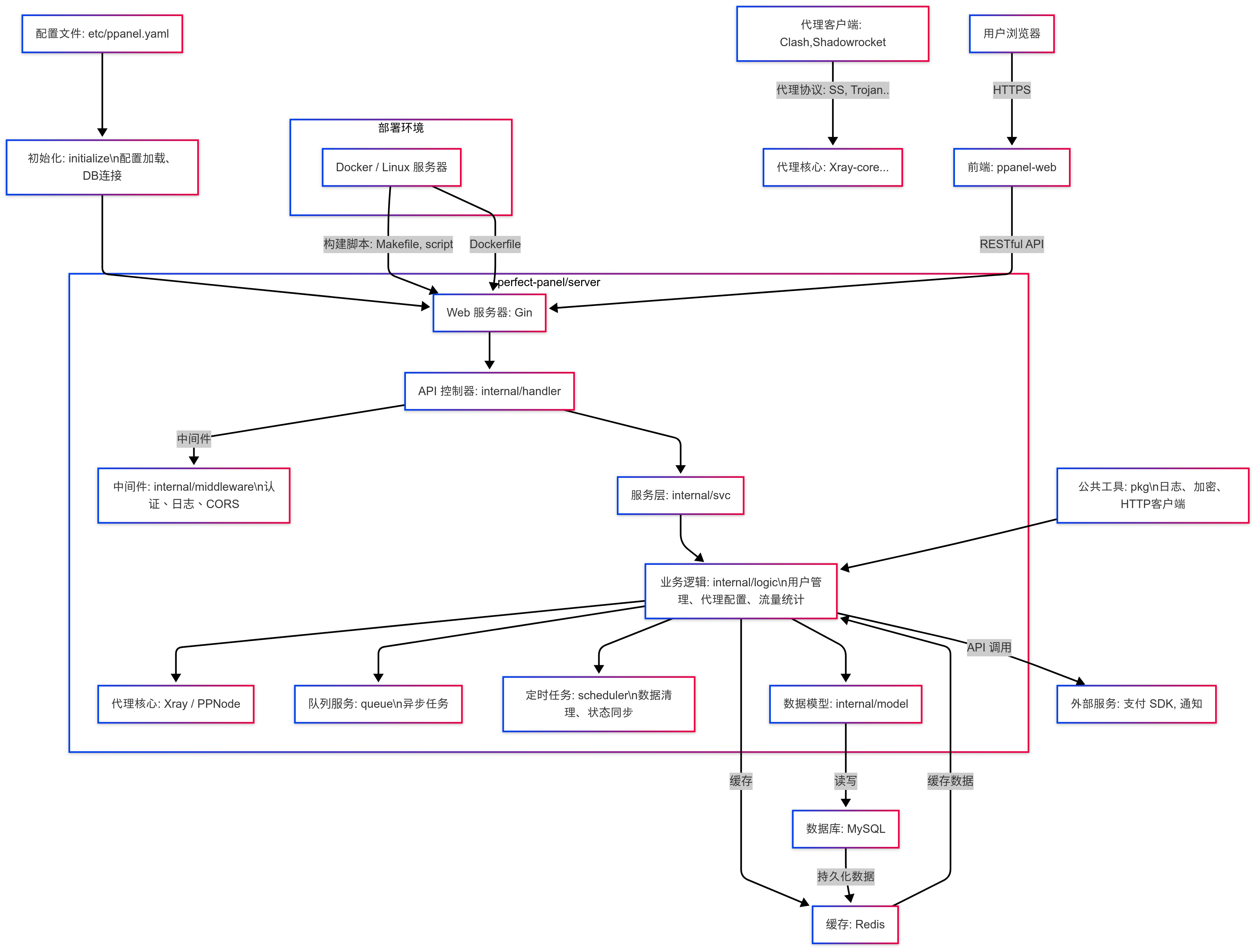
🏛 系统架构
📁 目录结构
.
├── apis/ # API 定义文件
├── cmd/ # 应用程序入口
├── doc/ # 文档
├── etc/ # 配置文件(如 ppanel.yaml)
├── generate/ # 代码生成工具
├── initialize/ # 系统初始化
├── internal/ # 内部模块
│ ├── config/ # 配置文件解析
│ ├── handler/ # HTTP 处理程序
│ ├── middleware/ # HTTP 中间件
│ ├── logic/ # 业务逻辑
│ ├── model/ # 数据模型
│ ├── svc/ # 服务层
│ └── types/ # 类型定义
├── pkg/ # 公共工具代码
├── queue/ # 队列服务
├── scheduler/ # 定时任务
├── script/ # 构建脚本
├── go.mod # Go 模块定义
├── Makefile # 构建自动化
└── Dockerfile # Docker 配置
💻 开发
格式化 API 文件
goctl api format --dir apis/user.api
添加新 API
- 在
apis/目录创建新的 API 文件。 - 在
apis/ppanel.api中导入新 API。 - 重新生成代码:
./script/generate.sh
多平台构建
使用 Makefile 构建多种平台(如 Linux、Windows、macOS):
make all # 构建 linux-amd64、darwin-amd64、windows-amd64
make linux-arm64 # 构建特定平台
支持的平台包括:
- Linux:
386、amd64、arm64、armv5-v7、mips、riscv64、loong64等 - Windows:
386、amd64、arm64、armv7 - macOS:
amd64、arm64 - FreeBSD:
amd64、arm64
🤝 贡献
欢迎各种贡献,包括功能开发、错误修复和文档改进。请查看贡献指南了解详情。
✨ 特别感谢
感谢以下优秀的开源项目,它们为本项目的开发提供了强大的支持! 🚀
| 项目 | 描述 | 项目 | 描述 |
|---|---|---|---|
|
Gin |
高性能的 Go Web 框架 |
Gorm |
功能强大的 Go ORM 框架 |
![]() Asynq |
Go 语言的异步任务队列 |
Go-Swagger |
完整的 Go Swagger 工具集 |
|
Go-Zero |
Go 微服务框架(本项目的 API 生成器,基于 Go-Zero 实现) |
||
🎉 致敬开源:感谢开源社区,让开发变得更简单、更高效!欢迎为这些项目点亮 ⭐,支持开源事业!
📄 许可证
本项目采用 GPL-3.0 许可证 授权。

