* refactor: rename queryannouncementhandler.go to queryAnnouncementLogic.go for clarity
* feat(panDomain): update subscription logic to use V2 handler for improved functionality
* refactor(subscribe): replace V2 handler with a unified Handler method for subscription logic
* feat(subscribe): implement user agent limit feature with configurable list
* fix(subscribe): improve error handling and logging for subscription requests
* feat(subscribe): add user agent limit configuration to system settings
* refactor(api): remove deprecated application-related endpoints and types
* refactor(swagger): remove deprecated app.json generation from swagger configuration
* refactor(swagger): remove deprecated app.json check from swagger configuration
* fix(subscribe): update delete method to use Where clause for improved query accuracy
* fix(subscribe): update Id field tag to use primaryKey and improve save method query
* fix(subscribe): update Id field tag to use primaryKey and improve model queries
* fix(subscribe): rename variable for clarity and add special handling for Stash user agent
* fix(email): convert RegisterStartTime and RegisterEndTime to time.Time for accurate query filtering
* refactor(log): consolidate logging models and update related logic for improved clarity and functionality
* fix(types): change Content field type in MessageLog to interface{} for improved flexibility
* fix(log): change MessageLog list to use value type for improved performance and memory efficiency
* fix(email): set EmailTypeVerify in task payload and update content type conversion for verification email
* fix(log): remove unused Id field from SystemLog during login log insertion
* fix(login): remove debug logs and error logging during user login process
* fix(log): add traffic reset logging for subscription resets
* fix(log): insert reset traffic log during subscription activation
* feat(log): add endpoints for retrieving and resetting subscribe traffic logs
* refactor(log): remove Reset Subscribe Traffic Log endpoint and related types
* feat(traffic): add traffic statistics logging and scheduling
* fix(subscribe): ensure active status and reset timestamps during traffic resets
* feat(api): enhance server and node management with new request/response structures
* refactor(api): rename OnlineUser to ServerOnlineUser for clarity
* feat(api): define OnlineUser type with SID and IP fields
* feat(server): implement server management handlers and database schema
* feat(api): add traffic log details filtering and enhance traffic log structures
* feat(api): migrate server and node data handling, update related structures and logic
* feat(server): implement server deletion logic with error handling
* feat(api): update log filtering to use ResetSubscribe type for subscription logs
* feat(api): standardize timestamp field across log structures
* feat(api): refactor cache key handling for server and user lists
* feat(api): enhance server status handling with protocol support and refactor related logic
* fix(traffic): adjust start date for traffic statistics and improve log deletion comment
* feat(api): implement daily traffic ranking for users and servers with error handling
* feat(api): update server total data response to use 'OnlineUsers' and implement daily traffic statistics logging
* feat(api): add log settings management with auto-clear and clear days configuration
* fix(log): correct category in log settings update query
* feat(routes): add handler for scheduled traffic statistics
* feat(model): add user counts struct and update queries for new and renewal users
* feat(api): add referral percentage and only first purchase fields to user model and requests
* feat(database): update user table to add referral percentage and only first purchase fields
* feat(api): add reset sort endpoints for server and node
* feat(api): add sort field to server model
* feat(api): implement sorting functionality for nodes and servers
* fix(database): add sort column to nodes table
* fix(model): enhance user statistics queries with new order and renewal order counts
* fix(log): update timestamp handling in login and registration logs
* fix(log): update sorting logic for server and user subscribe traffic logs
* fix(server): add server status handling based on last reported time
* fix(model): correct filter condition to use 'date' instead of 'data'
* fix(migration): add index for traffic log on timestamp, user_id, and subscribe_id
* fix(log): optimize user traffic rank data handling by using append instead of index assignment
* fix(filter): refactor node list creation to use append and remove duplicates from tags
* fix(node): add ServerId and Enabled fields to node update logic
* feat(tags): add endpoint to query all node tags
* fix(preview): add Preload parameter to FilterNodeList for improved data retrieval
* fix(log): date is empty
* feat(subscribe): add Language field to subscription models and update query logic
* feat(subscription): add Language parameter to GetSubscription request and update query logic
* fix(server): encode ServerKey in base64 and update last reported time for nodes
* feat: delete common GetSubscription
* feat(subscription): implement FilterList method for subscription queries and update related logic
* fix(subscribe): remove duplicate user agents in SubscribeHandler
* fix(push): initialize onlineUsers as a map in pushOnlineUsersLogic
* fix(reset): initialize subs as a map in clearCache method
* refactor(query): simplify node and tag filtering using InSet function
* feat(userlist): enhance GetServerUserListLogic with improved node and tag handling
* fix(userlist): correct node ID assignment and update query logic for tag filtering
* fix(userlist): correct node ID assignment in getServerUserListLogic
* refactor(query): streamline query construction for tag filtering
* fix(statistics): optimize server ranking data handling in QueryServerTotalDataLogic
* refactor(statistics): simplify server ranking data construction in QueryServerTotalDataLogic
* fix(statistics): correct server traffic data assignment in QueryServerTotalDataLogic
* fix(statistics): optimize yesterday's top 10 server traffic data assignment in QueryServerTotalDataLogic
* fix(middleware): remove duplicate elements from user agent list in PanDomainMiddleware
* feat(middleware): enhance user agent handling by querying client list in PanDomainMiddleware
* feat(client): subscribe_template
* feat(oauth): add user agent and IP logging to registration and login processes
* fix(balance): add timestamp to balance logs for payment, refund, and recharge transactions
* fix(log): correct comment for CommissionTypeRefund to improve clarity
* fix(log): replace magic number with constant for gift type in purchase checkout logic
* fix(log): rename OrderId to OrderNo for consistency in balance logging
* feat(log): add logging for balance, gift amount, and commission adjustments
* fix(user): correct placement of DeepCopy for user info update logic
* feat(log): add UserSubscribeId to FilterSubscribeLogRequest for enhanced filtering
* fix(purchase): streamline error handling and improve JSON marshaling for temporary orders
* fix(order): simplify commission handling and improve payload parsing logic
* fix(order): update commission calculation to actual payment amount minus gateway handling fee
* feat(payment): add support for CryptoSaaS payment platform and enhance configuration handling
* fix(balance): update QueryUserBalanceLog response structure to include balance log list
* fix(email): update task progress handling to use specific task ID for updates
* feat(quota): add quota task creation and querying endpoints with updated data structures
* fix(email): update task handling to use generic task model and improve error logging
* fix(order): improve error logging for database transaction and user cache updates
* feat(quota): enhance quota task management with new request structures and processing logic
* fix(quota): remove redundant quota task status endpoint from admin marketing routes
* fix(worker): update task completion status handling in worker logic
* fix(quota): update taskInfo to include current subscription count in quota logic
* doc(log): rename function for clarity and add cache cleanup comment
* fix(quota): update time handling in quota logic and correct subscriber ID query
* fix(quota): update time handling to use UnixMilli for start time in quota logic
* feat(protocol): add server protocol configuration query and enhance protocol options
* fix(quota): correct time range queries for start and expire times in quota logic
* fix(types): update plugin options to include 'none' in the plugin field
---------
Co-authored-by: Chang lue Tsen <tension@ppanel.dev>
PPanel Server
PPanel is a pure, professional, and perfect open-source proxy panel tool, designed for learning and practical use.
English | 中文 | Report Bug | Request Feature
Article 1.
All human beings are born free and equal in dignity and rights.
They are endowed with reason and conscience and should act towards one another in a spirit of brotherhood.Article 12.
No one shall be subjected to arbitrary interference with his privacy, family, home or correspondence, nor to attacks upon his honour and reputation.
Everyone has the right to the protection of the law against such interference or attacks.Article 19.
Everyone has the right to freedom of opinion and expression; this right includes freedom to hold opinions without interference and to seek, receive and impart information and ideas through any media and regardless of frontiers.Source: United Nations – Universal Declaration of Human Rights (UN.org)
📋 Overview
PPanel Server is the backend component of the PPanel project, providing robust APIs and core functionality for managing proxy services. Built with Go, it emphasizes performance, security, and scalability.
Key Features
- Multi-Protocol Support: Supports Shadowsocks, V2Ray, Trojan, and more.
- Privacy First: No user logs are collected, ensuring privacy and security.
- Minimalist Design: Simple yet powerful, with complete business logic.
- User Management: Full authentication and authorization system.
- Subscription System: Manage user subscriptions and service provisioning.
- Payment Integration: Supports multiple payment gateways.
- Order Management: Track and process user orders.
- Ticket System: Built-in customer support and issue tracking.
- Node Management: Monitor and control server nodes.
- API Framework: Comprehensive RESTful APIs for frontend integration.
🚀 Quick Start
Prerequisites
- Go: 1.21 or higher
- Docker: Optional, for containerized deployment
- Git: For cloning the repository
Installation from Source
-
Clone the repository:
git clone https://github.com/perfect-panel/ppanel-server.git cd ppanel-server -
Install dependencies:
go mod download -
Generate code:
chmod +x script/generate.sh ./script/generate.sh -
Build the project:
make linux-amd64 -
Run the server:
./ppanel-server-linux-amd64 run --config etc/ppanel.yaml
🐳 Docker Deployment
-
Build the Docker image:
docker buildx build --platform linux/amd64 -t ppanel-server:latest . -
Run the container:
docker run --rm -p 8080:8080 -v $(pwd)/etc:/app/etc ppanel-server:latest -
Use Docker Compose (create
docker-compose.yml):version: '3.8' services: ppanel-server: image: ppanel-server:latest ports: - "8080:8080" volumes: - ./etc:/app/etc environment: - TZ=Asia/ShanghaiRun:
docker-compose up -d -
Pull from Docker Hub (after CI/CD publishes):
docker pull yourusername/ppanel-server:latest docker run --rm -p 8080:8080 yourusername/ppanel-server:latest
📖 API Documentation
Explore the full API documentation:
The documentation covers all endpoints, request/response formats, and authentication details.
🔗 Related Projects
| Project | Description | Link |
|---|---|---|
| PPanel Web | Frontend for PPanel | GitHub |
| PPanel User Web | User interface for PPanel | Preview |
| PPanel Admin Web | Admin interface for PPanel | Preview |
🌐 Official Website
Visit ppanel.dev for more details.
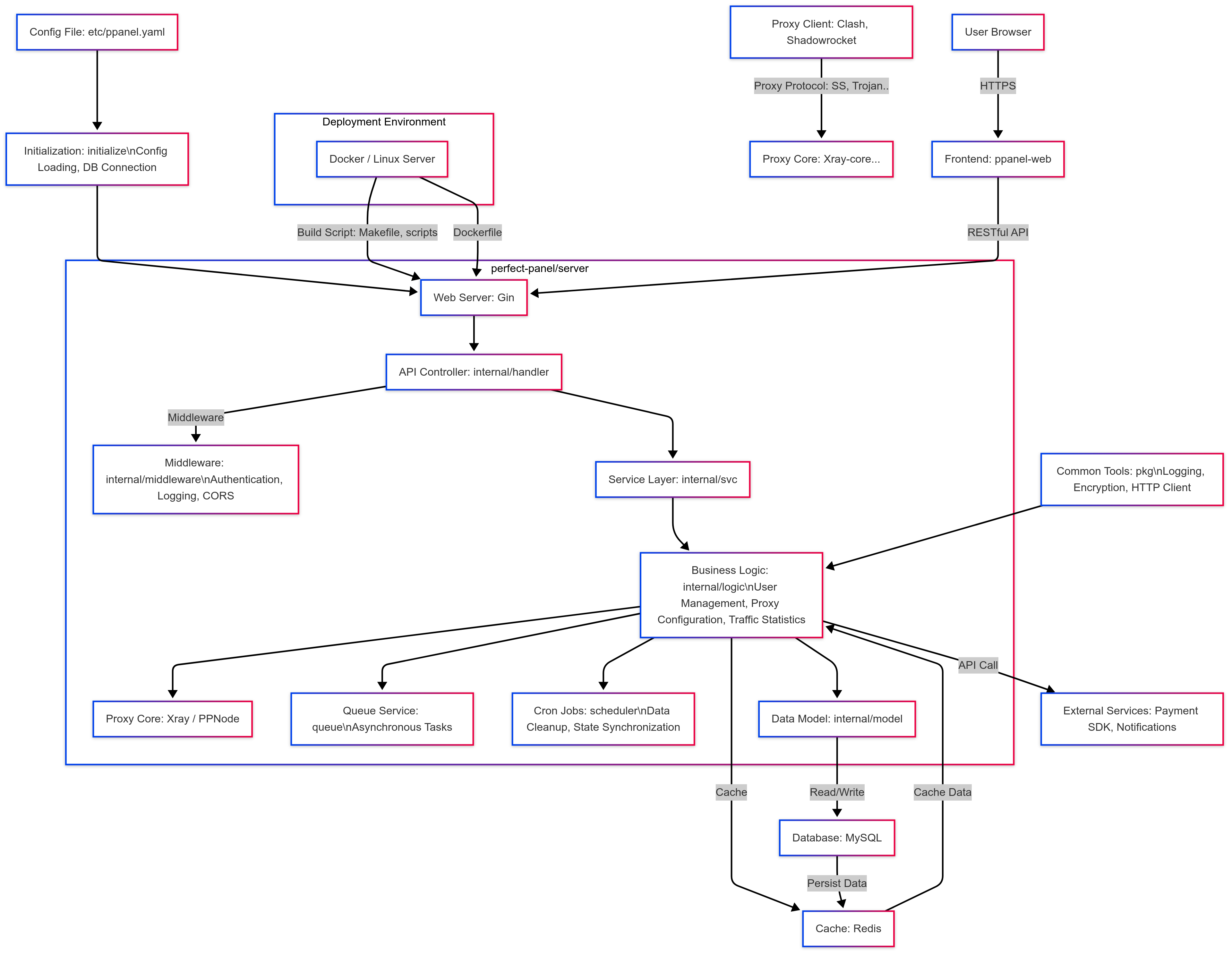
🏛 Architecture
📁 Directory Structure
.
├── apis/ # API definition files
├── cmd/ # Application entry point
├── doc/ # Documentation
├── etc/ # Configuration files (e.g., ppanel.yaml)
├── generate/ # Code generation tools
├── initialize/ # System initialization
├── internal/ # Internal modules
│ ├── config/ # Configuration parsing
│ ├── handler/ # HTTP handlers
│ ├── middleware/ # HTTP middleware
│ ├── logic/ # Business logic
│ ├── model/ # Data models
│ ├── svc/ # Service layer
│ └── types/ # Type definitions
├── pkg/ # Utility code
├── queue/ # Queue services
├── scheduler/ # Scheduled tasks
├── script/ # Build scripts
├── go.mod # Go module definition
├── Makefile # Build automation
└── Dockerfile # Docker configuration
💻 Development
Format API Files
goctl api format --dir apis/user.api
Add a New API
- Create a new API file in
apis/. - Import it in
apis/ppanel.api. - Regenerate code:
./script/generate.sh
Build for Multiple Platforms
Use the Makefile to build for various platforms (e.g., Linux, Windows, macOS):
make all # Builds linux-amd64, darwin-amd64, windows-amd64
make linux-arm64 # Build for specific platform
Supported platforms include:
- Linux:
386,amd64,arm64,armv5-v7,mips,riscv64,loong64, etc. - Windows:
386,amd64,arm64,armv7 - macOS:
amd64,arm64 - FreeBSD:
amd64,arm64
🤝 Contributing
Contributions are welcome! Please follow the Contribution Guidelines for bug fixes, features, or documentation improvements.
✨ Special Thanks
A huge thank you to the following outstanding open-source projects that have provided invaluable support for this project's development! 🚀
| Project | Description | Project | Description |
|---|---|---|---|
|
Gin |
High-performance Go Web framework |
Gorm |
Powerful Go ORM framework |
![]() Asynq |
Asynchronous task queue for Go |
Go-Swagger |
Comprehensive Go Swagger toolkit |
|
Go-Zero |
Go microservices framework (this project's API generator is built on Go-Zero) |
||
🎉 Salute to Open Source: Thank you to the open-source community for making development simpler and more efficient! Please give these projects a ⭐ to support the open-source movement!
📄 License
This project is licensed under the GPL-3.0 License.

