开启调试模式以便更好地排查问题。 添加代码对比脚本 see.sh,用于简洁地对比代码变更,包括文件变更对比和变更统计,方便查看我们和他们的修改情况。
PPanel Server
PPanel is a pure, professional, and perfect open-source proxy panel tool, designed for learning and practical use.
English | 中文 | Report Bug | Request Feature
📋 Overview
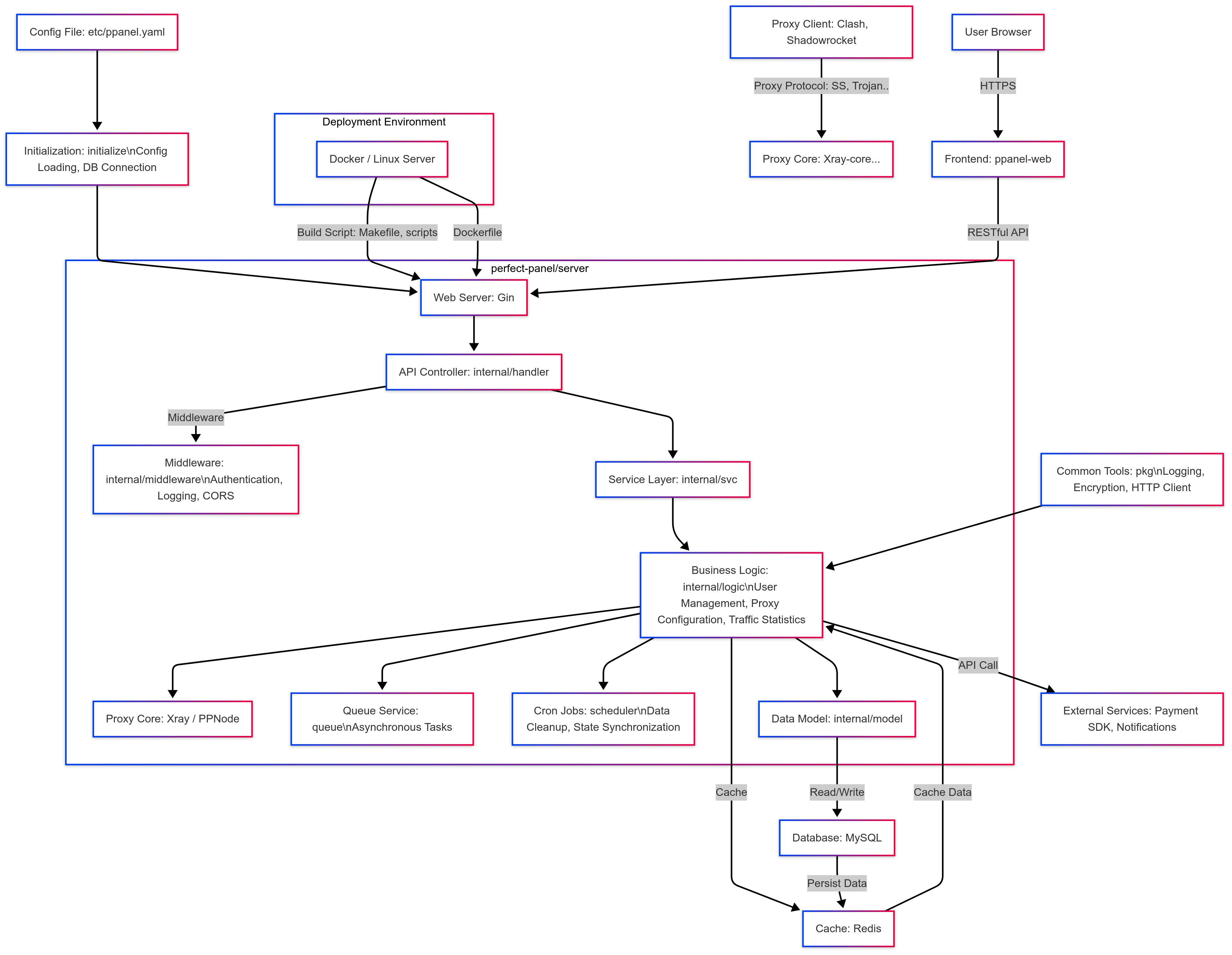
PPanel Server is the backend component of the PPanel project, providing robust APIs and core functionality for managing proxy services. Built with Go, it emphasizes performance, security, and scalability.
Key Features
- Multi-Protocol Support: Supports Shadowsocks, V2Ray, Trojan, and more.
- Privacy First: No user logs are collected, ensuring privacy and security.
- Minimalist Design: Simple yet powerful, with complete business logic.
- User Management: Full authentication and authorization system.
- Subscription System: Manage user subscriptions and service provisioning.
- Payment Integration: Supports multiple payment gateways.
- Order Management: Track and process user orders.
- Ticket System: Built-in customer support and issue tracking.
- Node Management: Monitor and control server nodes.
- API Framework: Comprehensive RESTful APIs for frontend integration.
🚀 Quick Start
Prerequisites
- Go: 1.21 or higher
- Docker: Optional, for containerized deployment
- Git: For cloning the repository
Installation from Source
-
Clone the repository:
git clone https://github.com/perfect-panel/ppanel-server.git cd ppanel-server -
Install dependencies:
go mod download -
Generate code:
chmod +x script/generate.sh ./script/generate.sh -
Build the project:
make linux-amd64 -
Run the server:
./ppanel-server-linux-amd64 run --config etc/ppanel.yaml
🐳 Docker Deployment
-
Build the Docker image:
docker buildx build --platform linux/amd64 -t ppanel-server:latest . -
Run the container:
docker run --rm -p 8080:8080 -v $(pwd)/etc:/app/etc ppanel-server:latest -
Use Docker Compose (create
docker-compose.yml):version: '3.8' services: ppanel-server: image: ppanel-server:latest ports: - "8080:8080" volumes: - ./etc:/app/etc environment: - TZ=Asia/ShanghaiRun:
docker-compose up -d -
Pull from Docker Hub (after CI/CD publishes):
docker pull yourusername/ppanel-server:latest docker run --rm -p 8080:8080 yourusername/ppanel-server:latest
📖 API Documentation
Explore the full API documentation:
The documentation covers all endpoints, request/response formats, and authentication details.
🔗 Related Projects
| Project | Description | Link |
|---|---|---|
| PPanel Web | Frontend for PPanel | GitHub |
| PPanel User Web | User interface for PPanel | Preview |
| PPanel Admin Web | Admin interface for PPanel | Preview |
🌐 Official Website
Visit ppanel.dev for more details.
🏛 Architecture
📁 Directory Structure
.
├── apis/ # API definition files
├── cmd/ # Application entry point
├── doc/ # Documentation
├── etc/ # Configuration files (e.g., ppanel.yaml)
├── generate/ # Code generation tools
├── initialize/ # System initialization
├── internal/ # Internal modules
│ ├── config/ # Configuration parsing
│ ├── handler/ # HTTP handlers
│ ├── middleware/ # HTTP middleware
│ ├── logic/ # Business logic
│ ├── model/ # Data models
│ ├── svc/ # Service layer
│ └── types/ # Type definitions
├── pkg/ # Utility code
├── queue/ # Queue services
├── scheduler/ # Scheduled tasks
├── script/ # Build scripts
├── go.mod # Go module definition
├── Makefile # Build automation
└── Dockerfile # Docker configuration
💻 Development
Format API Files
goctl api format --dir apis/user.api
Add a New API
- Create a new API file in
apis/. - Import it in
apis/ppanel.api. - Regenerate code:
./script/generate.sh
Build for Multiple Platforms
Use the Makefile to build for various platforms (e.g., Linux, Windows, macOS):
make all # Builds linux-amd64, darwin-amd64, windows-amd64
make linux-arm64 # Build for specific platform
Supported platforms include:
- Linux:
386,amd64,arm64,armv5-v7,mips,riscv64,loong64, etc. - Windows:
386,amd64,arm64,armv7 - macOS:
amd64,arm64 - FreeBSD:
amd64,arm64
🤝 Contributing
Contributions are welcome! Please follow the Contribution Guidelines for bug fixes, features, or documentation improvements.
✨ Special Thanks
A huge thank you to the following outstanding open-source projects that have provided invaluable support for this project's development! 🚀
| Project | Description | Project | Description |
|---|---|---|---|
|
Gin |
High-performance Go Web framework |
Gorm |
Powerful Go ORM framework |
![]() Asynq |
Asynchronous task queue for Go |
Go-Swagger |
Comprehensive Go Swagger toolkit |
|
Go-Zero |
Go microservices framework (this project's API generator is built on Go-Zero) |
||
🎉 Salute to Open Source: Thank you to the open-source community for making development simpler and more efficient! Please give these projects a ⭐ to support the open-source movement!
📄 License
This project is licensed under the GPL-3.0 License.

